累计志愿服务时间
108,579小时
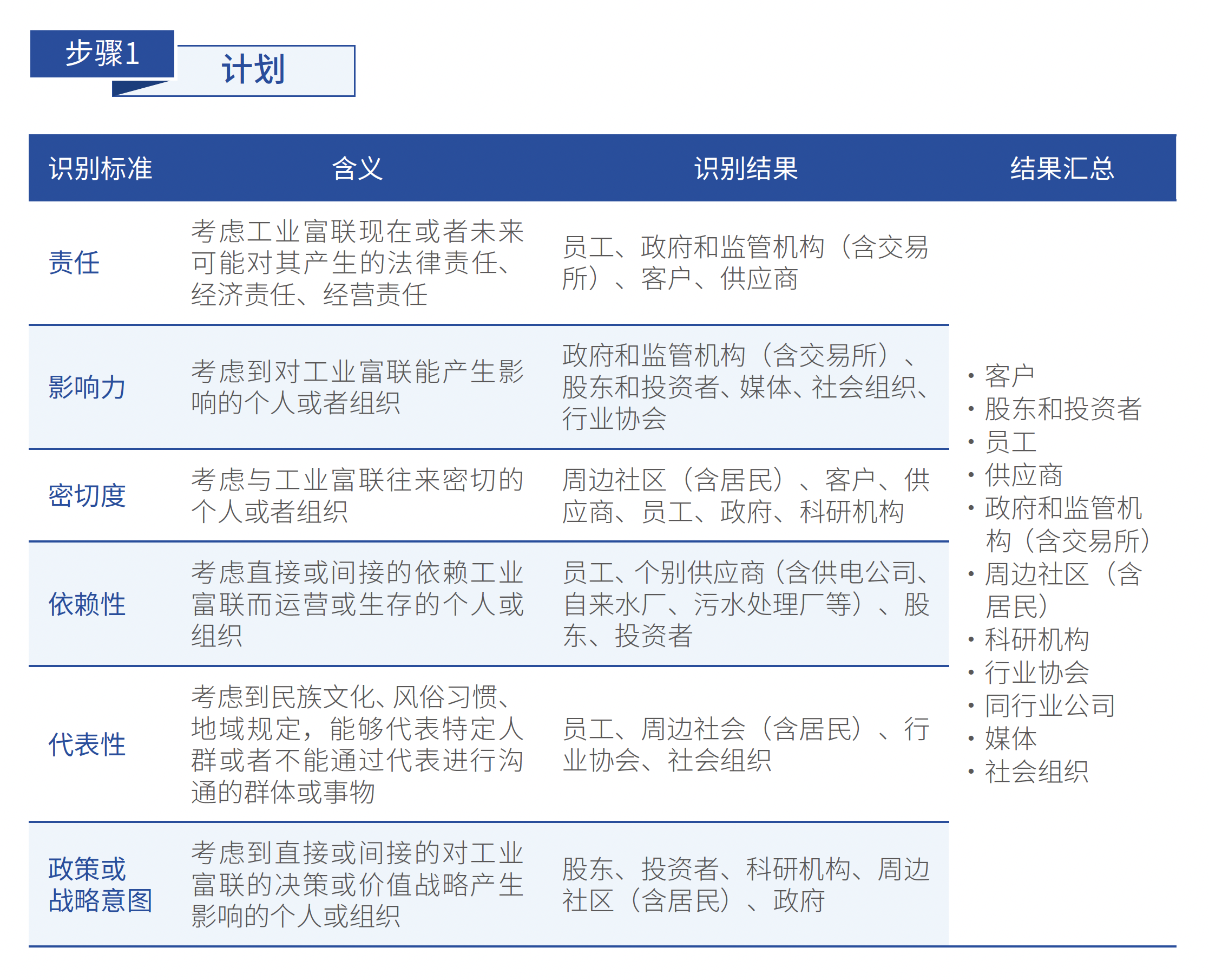
“工业富联始终锚定成为世界级企业的目标, 追求经济效益(EPS)与环境、社会和治理(ESG)并重,遵循“EPS+ESG”的永续经营方程式,持续强化企业治理韧性、技术创新力与可持续领导力,致力于为全球产业变革注入强劲...
0
0
