步骤一 利益相关方识别
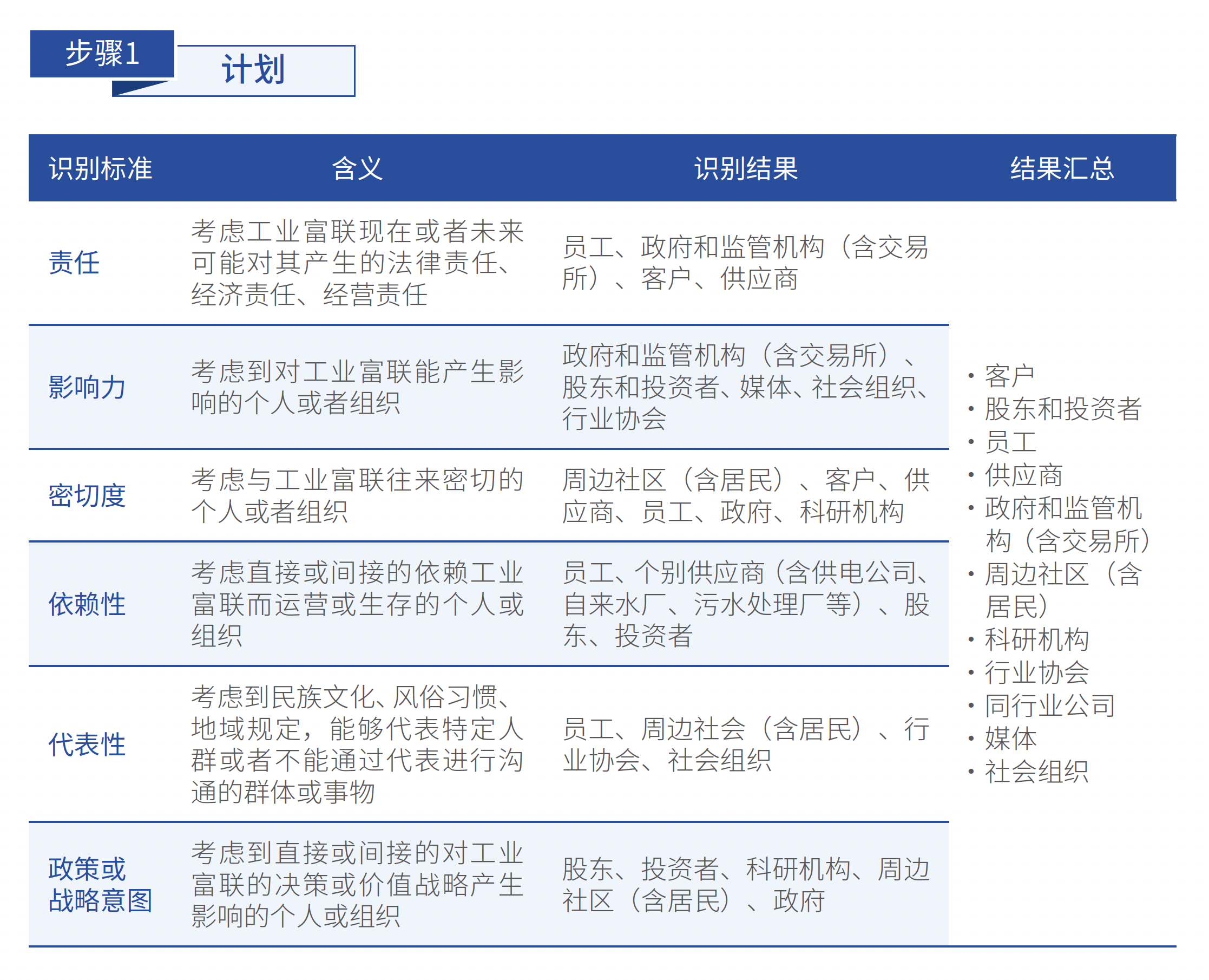
工业富联从责任、影响力、密切度、依赖性、代表性、政策或战略意图六个方面,识别并确定以下8类利益相关方:

工业富联从责任、影响力、密切度、依赖性、代表性、政策或战略意图六个方面,识别并确定以下8类利益相关方:

2-实质性分析流程(中).png