管理体系
我们的信息安全治理架构,确定公司董事长为信息安全第一负责人,负责监督信息安全战略制定、实施的总体情况;设立资安治理委员会作为公司信息安全工作的最高领导决策机构,负责设计、布局与统筹信息安全治理,并由首...

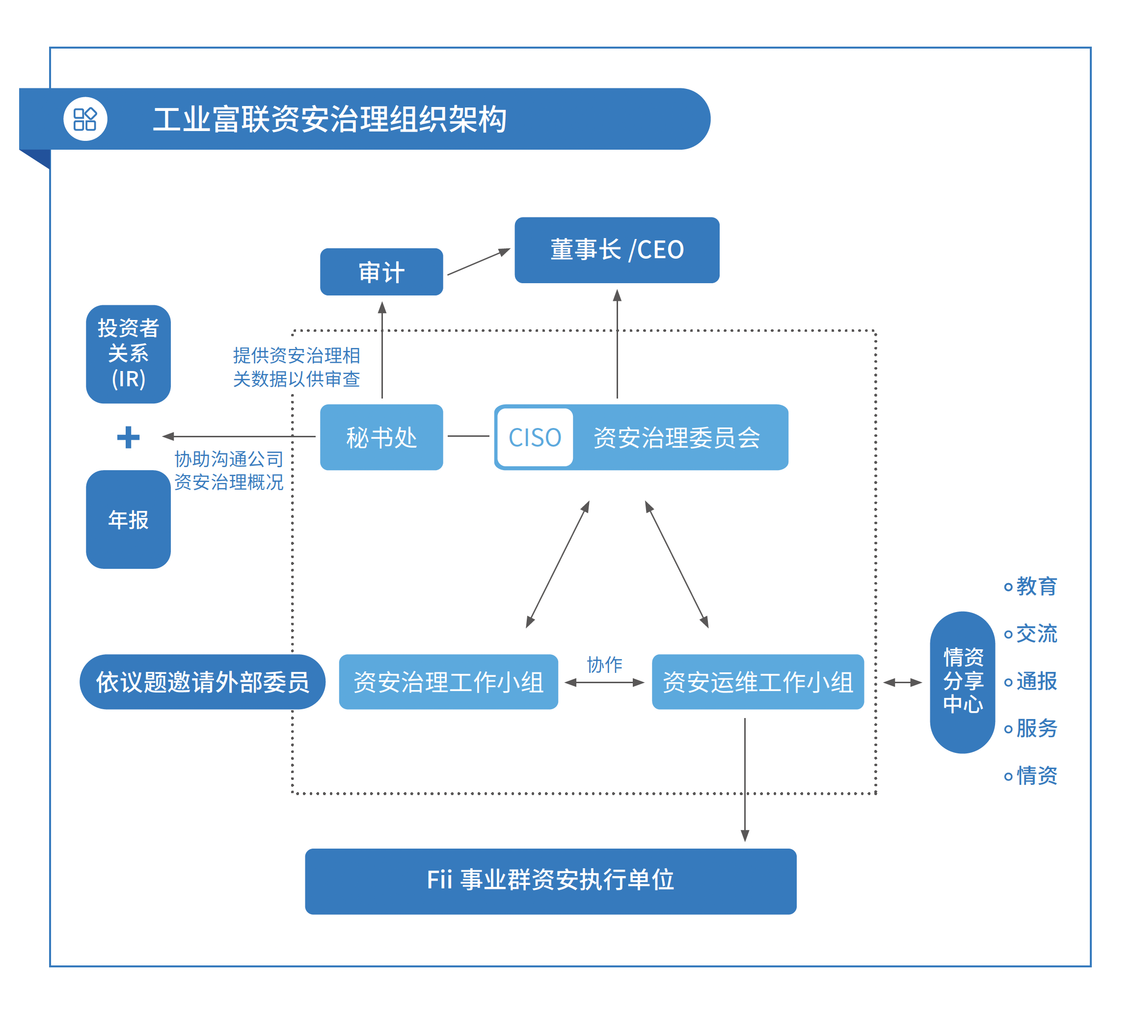
我们的信息安全治理架构,确定公司董事长为信息安全第一负责人,负责监督信息安全战略制定、实施的总体情况;设立资安治理委员会作为公司信息安全工作的最高领导决策机构,负责设计、布局与统筹信息安全治理,并由首席信息安全官(CISO)(下设秘书处)开展相关风险识别与管理工作,与资安治理工作小组、资安运维工作小组和各事业群资安执行单位共同组成资安治理组织。

43-工业富联资安治理组织架构(中).png